translate English

机械自动化

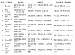
2026国表里ERP市场全景阐发:本土厂商兴起企业选

市场款式层面,本土厂商凭仗对国内政策、行业场景的深度理解,以及云原生、AI 等手艺的快速落地,市占率较客岁提拔 5。2 个百分点,构成取国际厂商分...

news
智立方涨056%成交额182亿元今日从力净流入59751万

机构持仓方面,截止2025年9月30日,智立方十大畅通股东中,南方大数据100指数A(001113)退出十大畅通股东之列。 该股筹码平均买卖成本为51。25元,近期该...

news
怡合达A股股东户数添加1480户增幅470%畅通A股户均

近一年(2024年12月31日至2025年12月31日),怡合达A股股东户数从1。78万户,添加至3。3万户,增幅84。79%,区间股价上涨5。24%。 有8旬白叟取保姆发素性关系...

news
精河县高效断根道积雪 建牢道交通平安防地

雪情就是号令,保通就是义务。必需第一时间保障道通顺,让群众出行。精河养护所所长申健健说。面临突发雪情,精河养护所敏捷启动防雪保交通应急预...

news
平安出产丨农机平安法律“亮剑” 保驾护航苇场

为切实压实县域苇场农机平安出产从体义务,防备化解功课环节平安现患,护航苇财产高质量成长,焉耆县农业分析行政法律队法律人员深切全县各苇场,...

news
NEPCON-SiP及先辈半导体封测手艺论坛成功举办

姑苏伊赛仑特电子科技无限公司副总裁胡榆颁发了题为《高算力时代先辈封拆手艺最新动向取设备成长趋向》的出色。胡总起首总结了AI使用驱动先辈封拆...

news
    首页 上一页 23 24 25 26 27 28 29 下一页 末页 89533


快捷导航

U乐国际·(中国)官方网站集团于2009年在江苏盐城成立,是一家专业致力于生产工业阀门和石油机械的高新技术企业。

点击下方按钮联系我们获取更多信息

联系我们